此页面上的内容需要较新版本的 Adobe Flash Player。
首页
欢迎您光临常州市武进区运村实验学校! 今天是
学校概况
学校简介
|
学校荣誉
|
校园掠影
|
校园文化
校务管理
校内通知
|
校园新闻
|
计划总结
|
每周菜单
|
规章制度
|
公示通报
教育科研
推荐阅读
|
教师团队
|
校本培训
|
校本课程
|
十二五课题
|
十三五课题
|
十四五课题
|
名师工作室
教学管理
教学常规
|
学科活动
|
课程实施
|
专用教室
|
教学成果
|
教学教研
德育管理
班级管理
|
德育活动
|
社团活动
|
心理教育
|
政策法规
|
家校共建
|
资助管理
团队之窗
知识普及
|
基础建设
|
团队快讯
|
个人风采
|
作品园地
|
活动课程
工会之窗
教工之家
|
计划总结
|
组织建设
|
民主管理
|
校务公开
|
师德建设
|
师能建设
|
公示通报
后勤服务
常规工作
|
安全管理
|
资产管理
|
卫生管理
|
装备管理
|
计划总结
党建工作
组织工作
|
两学一做
|
依法治校
|
关工委工作
|
廉洁文化
|
群众路线
|
核心价值观
|
党史学习
您所在的位置:
首页
>>
校务管理
>>
公示通报
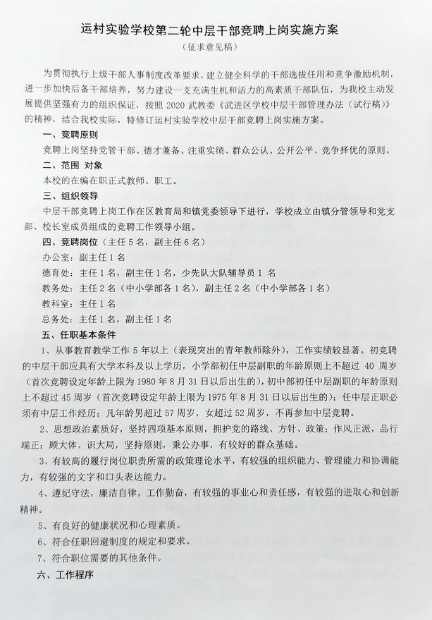
运村实验学校第二轮中层干部竞聘上岗实施方案
本信息由 运村实验学校 于 12-29 22:10 发布 共
次访问
【打印此页】
【关闭本页】
上一篇:
运村实验学校中层干部分工
下一篇:
“六个一”专项行动排查治理情况公示表
教师登陆
版权所有:常州市武进区教师发展中心 主办单位:常州市武进区运村实验学校 wjycsyxx.wjedu.net
备案证编号:
苏ICP备10052206号-1
苏公网安备32041202001011
总访问人数:
顶部
微信二维码
底部
扫描二维码关注微信